找回密码
 立即注册
查看: 16482|回复: 32

[原创] 物联网第二弹——RGBWW调光驱动板Lightning

[复制链接]

4

主题

259

回帖

656

积分

版主

积分
656
TwoOne 发表于 2020-5-26 21:02:37 | 显示全部楼层 |阅读模式 IP:–四川–绵阳 联通
本帖最后由 TwoOne 于 2020-5-26 21:02 编辑 . B) [+ T$ b, J2 j
; K8 |4 [: r* c- q: H- m# C" y" N
什么东西能够让各种属性获得200%的加成?5 s7 j, T- `! x( o8 Z
那必然是RGB
我最喜欢的两个效果:呼吸灯和渐变,在RGB中能够淋漓尽致地展现,所以我也对RGB情有独钟,所以以后家里也会采用这种RGB灯,一是照明,二是氛围。通过自动化的联动,能够极大程度地丰富家里的色彩~
5 A1 `5 t8 E: R0 ?9 A3 y( s7 rRGB,就是红色绿色蓝色,通过三种颜色不同比例的调和显示出千变万化的色彩。RGBW比RGB多了白光,RGBWW又比RGBW多了色温调节,也就是冷暖光。

- b; E2 y5 b6 R7 m3 E% B0 T" h
我设计的这个板子准确的说应该就叫RGB驱动板,但是X宝上能买到的RGB驱动板,基本都是三路RGB,而家用照明最频繁的应用场景仍然是白光,RGB可以通过三色全亮调和出白光,但是亮度不够,W可以使得亮度增加一个级别,WW在高亮度的情况下还能够调整色温,有用过iPhone的同学肯定知道iOS的原彩显示,屏幕能够根据外界光照调节不同的色温,让眼睛能够适应各种环境使色彩得到还原,改善阅读体验;在家里我特别喜欢暖光那种温暖的感觉,所以RGBWW必不可少,未来我还要通过和环境传感器联动,实现和iPhone一样的调光效果,根据不同的光照情况,调节室内的照明色温。

8 J& z3 e) y. E; d. d当然,这个五路的板子是完全向下兼容的,RGB和RGBW也能用,基本通吃市面上所有灯条了。% _( a- d% x  c2 p
首先还是看下成品吧:

/ t4 G3 n8 ^4 C1 T& Z
Lightning2.jpg
1 E0 i$ U0 y& w. p/ \3 Y; ~
Lightning4.jpg

& x8 V$ [/ F5 Q* V4 s
Lightning_showtime.gif

; H* m+ C# g! z" j$ A$ C2 W相关说明:
: @, u  W) h- k1 F6 I: C2 ~
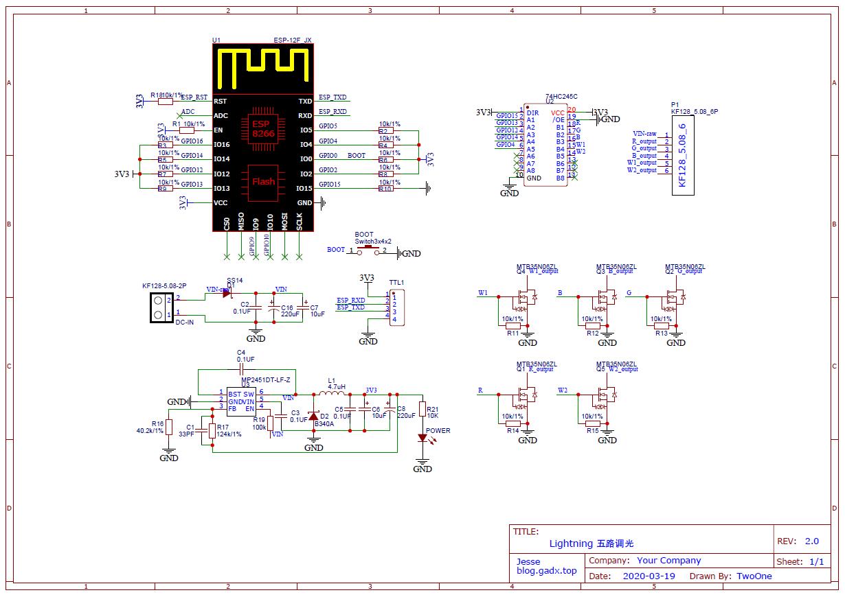
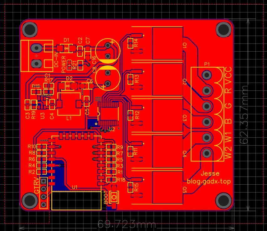
尺寸是70x63的样子,五路输出分别连接的是:
Red is on GPIO15
/ n  z7 s- z' M' OGreen is on GPIO13
/ u9 W# W0 r/ l6 _" n, f8 Z4 }Blue is on GPIO12& y  [, K. I" R0 l; C
White 1 (W1) is on GPIO149 u. n) \# S6 f# k. \
White 2 (W2) is on GPIO4
电路中去掉了8266的复位键,只有一个boot键用来下载程序。当然,第一次用串口烧录进去程序了之后就可以用OTA升级了,boot键其实也可以省的,为了第一次下载方便还是保留了。
. z& _# h7 K/ R$ |) }, O5 d/ ?/ n6 ~( r降压电路采用的是MP2451,最大支持到36V的输入。但是电源电压请以灯条的为准,一般都是12V或者24V。
/ K% H& w6 z1 e6 d) S# ZMOS管设计采用的是DTU35N06,最大连续电流35A,足够灯条去造了,也可采用其他的MOS管,看下参数替换即可,实际我采用的是AOD484,我画的这个焊盘超级大,所以N沟道的MOS直接无脑替换即可。, L- s5 M6 u, K2 f! |$ b5 `5 k
GPIO到MOS管中间用了一片74HC245来保护,但是为了稳定还是加上了,也可以不用,直接短接A到B的引脚即可。5 L' s# f# {4 p
板子背部为了承受大电流,主供电底层阻焊挖掉,可以在上面堆锡。
固件上使用ESPhome,无论是配置还是使用都比较方便。! L9 R+ K$ [9 I5 x. l' p
附一个ESPhome的yaml:
3 |- W5 F8 K" H8 d$ Z# i, u  F" G" w
  1. esphome:# z; p; w3 G/ G2 I9 n$ z
  2.   name: rgbww
    4 r3 p" G& `6 ~0 k
  3.   platform: ESP8266
    $ Z% J: u# J' ]* k" D0 I' B# F
  4.   board: esp01_1m
    2 Q2 y6 I$ r. l+ W- v+ n3 J5 p

  5. " S1 N) z/ a+ ]% A  \' k1 s
  6. wifi:
    7 A  o! r8 a7 m% m" O, i  J" S
  7.   ssid: "Jesse"* Z: C5 ]( ?& L$ K9 G+ C
  8.   password: "xxx"5 L  g; W  s( S0 P
  9. & d+ E0 F3 t0 b( C. _6 |
  10.   # Enable fallback hotspot (captive portal) in case wifi connection fails
    7 I# }+ I6 A4 L$ J6 t* Y9 o* d4 z: u; K% {
  11.   ap:( U+ L* H+ R! ^
  12.     ssid: "Rgbww Fallback Hotspot"; [. @4 R- s8 @
  13.     password: "Z8O4xum64VVF"1 K, C0 l9 `% J) y* s3 _
  14. " A  V. L& g9 m0 G2 _) j! Y
  15. captive_portal:
    ! H3 M# K! R# e' I* ^; W

  16. " q/ C4 p5 u' E, d8 i6 {2 W
  17. web_server:8 h% }5 u$ K5 |$ J  v" q
  18.   port: 80
    ) y8 U4 m* I$ r/ s
  19. - X$ j3 l+ z" L# w
  20. # Enable logging8 Q! K& {% D5 T
  21. logger:% u6 \5 c) }, k7 N$ v% n( K) U( u
  22. & [" T% |' t1 r( R
  23. # Enable Home Assistant API
    ; u# J  z) y# H1 V4 ]1 l7 B
  24. api:6 x2 A% S# J. j# R

  25. 8 x8 I& q, P) Q# a; ^
  26. ota:) o4 X8 g* y  H' ], Q4 m1 R& V
  27. - q1 T$ E, B: o, c# k% H
  28. light:
    5 a7 j: e: |: [, p
  29.   - platform: rgbww
    * n' [/ H0 x( W! D* `
  30.     name: "Livingroom Lights"" c7 X' `; y9 ~" T5 a! w
  31.     red: pwm_r' I: U) l' c" O* v% z% l
  32.     green:  pwm_g* G2 c% G3 z, |$ O" x
  33.     blue: pwm_b% N2 A' D$ M, q! m0 j
  34.     cold_white: pwm_w
    $ Z4 R& j3 Q; N% E! J
  35.     warm_white: pwm_ww5 ]* D' G! d7 R1 R" B
  36.     cold_white_color_temperature: 6536 K* j8 t1 W" S/ c/ n* v$ m
  37.     warm_white_color_temperature: 2000 K1 [  g# ?+ @- W/ ]& ], w
  38.    
    + k$ r* r4 E0 E
  39. output:
    . g6 N+ W4 a) L' F$ x2 b
  40.   - platform: esp8266_pwm
    6 ?" J1 Q$ [; a; \2 B8 M# I
  41.     pin: 128 E6 o/ d: E: j/ f( a  l8 x
  42.     frequency: 1000 Hz
    9 z" p' T! W0 Z* B' \* ^
  43.     id: pwm_b9 \) r+ _: I, o# I
  44.   - platform: esp8266_pwm
    ( ]% w$ W; Z5 ^% t+ @( A
  45.     pin: 13
    * p) A/ {) o' j. m$ Q& o
  46.     frequency: 1000 Hz
    : `7 O% C3 ^3 y- F3 d
  47.     id: pwm_g
    " [' a+ R7 r4 p. [
  48.   - platform: esp8266_pwm
    & r; S$ }3 [4 ]/ V
  49.     pin: 15
    + J# F3 r$ {4 n3 c
  50.     frequency: 1000 Hz
    2 A- {( P: Q" K* L6 h$ l" N3 k
  51.     id: pwm_r
    9 g' a& J5 }, f- z9 `
  52.   - platform: esp8266_pwm
    : Q% y) w1 T# a& L' h6 e
  53.     pin: 14
    0 i" x5 a9 O) W# m% R; V& U
  54.     frequency: 1000 Hz1 y5 r0 {! @+ s8 d: a- I
  55.     id: pwm_w
    $ l; a& M2 A) r# P+ R
  56.   - platform: esp8266_pwm" |% |1 Q" S4 y7 u
  57.     pin: 47 F# H% ^; q0 {1 x
  58.     frequency: 1000 Hz9 O! _1 C# V# Q( ^* j5 ?' t, z+ x
  59.     id: pwm_ww
复制代码

" F/ P" H' z* O0 d. Q" r9 y9 ]3 \+ B" I
同样的,开源:
: k6 p2 ]* l" Q. w
Lightning6.jpg

3 E' C2 ]: b1 W) C: c1 G( H$ W
Lightning7.jpg

; x" q9 d$ c* e, ?2 Q8 Z* D8 a
2020032117312321189022.png
' _& a8 M) E% x
可以完美接入homeassistant,图片忘了截取了,总之无脑接入,很爽很舒服!
. p2 Y$ {% r9 u* O" \
PCB:
Gerber_PCB_Lightning.zip (88.96 KB, 下载次数: 8)
BOM:
Lightning_BOM.zip (1.05 KB, 下载次数: 11)
固件:
rgbww.zip (291.91 KB, 下载次数: 6)
' p5 w" t  @7 K, O. n6 x  S9 z4 T' W

2 v# E9 J" K+ V) y4 p9 Z2 u9 @
其他的资料都在GitHub上,欢迎点亮小心心:" ~: o7 U& {3 W1 N/ R$ J( J
https://github.com/meijie-jesse/Lightning-ESP8266-Smart-Device

- s8 \& f0 G7 T8 J7 w" T- _
下次继续跟新~

2 ^+ p" y4 I) t1 b5 P5 o
5 F& C2 u" d* }4 a2 F* T5 a* x( o
Lightning1.jpg
Lightning3.jpg
Lightning5.jpg

评分

参与人数 6渣金 +30 经验值 +30 收起 理由
xiaobaikeji + 5 + 5 神马都是浮云
包松旺 + 5 + 5
xxx + 5 + 5
no2key + 5 + 5 赞一个!
jakc + 5 + 5 很给力!
tinko + 5 + 5 大佬666

查看全部评分

11

主题

216

回帖

5849

积分

管理员

积分
5849
no2key 发表于 2020-5-26 21:09:18 来自手机 | 显示全部楼层 IP:–广东–广州 移动
真棒。有空玩起来。

26

主题

320

回帖

2万

积分

管理员

积分
21798
jakc 发表于 2020-5-26 21:15:11 | 显示全部楼层 IP:–广东–揭阳 电信
沿着床边围一圈,沿着桌子背面围一圈,美滋滋
多劳多得,有付出才有收获!白嫖无益!

1

主题

53

回帖

106

积分

初级渣柚V2

积分
106
hs413447685 发表于 2020-5-26 22:26:06 | 显示全部楼层 IP:–江苏–镇江 移动
火钳刘明,顺便膜拜大佬

374

主题

350

回帖

2509

积分

中级渣柚V3

积分
2509
yleshinimab 发表于 2020-5-26 23:06:06 | 显示全部楼层 IP:–湖北–武汉 电信
第一个板子还没到手,第二个就来了,老大搞个群大家学习一下

27

主题

176

回帖

5369

积分

资深垃圾佬

积分
5369
xxx 发表于 2020-5-26 23:37:57 | 显示全部楼层 IP:–四川–绵阳 电信
点赞

30

主题

525

回帖

2246

积分

中级渣柚V3

积分
2246
pplive800 发表于 2020-5-26 23:42:59 来自手机 | 显示全部楼层 IP:–山东–烟台 联通
厉害了,膜拜大佬中。。

10

主题

161

回帖

467

积分

中级渣柚V1

积分
467
ethan 发表于 2020-5-27 01:23:27 来自手机 | 显示全部楼层 IP:–广东–深圳 移动
牛逼,要向大佬学习

5

主题

5267

回帖

7470

积分

资深垃圾佬

积分
7470
adiao 发表于 2020-5-27 08:28:01 | 显示全部楼层 IP:–湖北–十堰 电信
4 b' h# ?7 m) b- s9 R2 |
牛逼,
  c' r1 n8 V3 B5 z& c牛逼,
您需要登录后才可以回帖 登录 | 立即注册

本版积分规则

QQ|Archiver|小黑屋|矿渣社区 ( 黔ICP备2024020525号-1 )

GMT+8, 2026-5-2 04:48 , Processed in 0.218167 second(s), 34 queries .

Powered by Discuz! X3.5

© 2001-2026 Discuz! Team.

快速回复 返回顶部 返回列表