找回密码
 立即注册
查看: 118|回复: 0

[原创] 彻底关闭大猫盘的风扇

[复制链接]

2

主题

4

回帖

25

积分

初级渣柚V1

积分
25
QQ
猫盘用户 发表于 2026-3-13 16:05:38 | 显示全部楼层 |阅读模式 IP:美国 CloudFlare节点
使用前辈的关风扇脚本测试风扇速度只是降低了,并没有完全关死。9 v9 i8 e4 P& ^( a% Z& ^* \/ x
7 U; b6 j! b% f* \$ @# D. W1 \
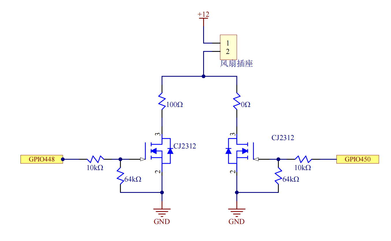
从猫盘的硬件电路上看,风扇是有两个N-MOS控制的。/ k* a* U5 k: Y7 I7 A
IMG_20260313_085839.jpg
6 m7 S( G) T- M$ @4 b! D. d使用万用表测量各元件参数,反推原理图如下8 F2 X. D) c' p# e' B6 |
Snipaste_2026-03-13_15-59-30.jpg / a! a: e5 P1 T  A3 w/ `1 c  I/ {/ O
由原理图可以看出,风扇是由两个IO控制的,一个IO是GPIO450,另一个IO经过我反复测试发现是GPIO448,只有把两个IO都设置为低电平,风扇才会彻底停止工作。5 h; A" e9 @4 U/ d  |
由原理图可以看出,风扇可以设置为多个档位的工作模式,
) s) N* `( [- p4 @0 j( Z" E3 g高档:两个IO都输出高电平。
5 k. j, u9 l. h. ], X中档:GPIO450输出高电平,GPIO448输出低电平。
3 A" i1 p9 j3 u2 X: T# }+ O! N" h低档:GPIO450输出低电平,GPIO448输出高电平。7 f$ a" o) Y6 ^; K# z
关闭:两个IO都输出低电平。
7 r! J1 x) C  @+ T4 Y8 x/ v3 f9 M. }/ F- L- R$ K
知道了是哪两个GPIO,就可以使用下面的代码把风扇彻底关闭7 E) L! G+ X( f, _! P+ c% Q
  1. # 定义需要操作的GPIO引脚列表
    ' X9 [' \6 ]) q( ^5 }, k7 |7 u
  2. GPIO_PINS=(450 448)
    7 g+ L1 |0 E# J; X% L
  3. : H+ M& B5 g. H; S$ r
  4. # 遍历每个GPIO引脚进行配置
    3 q7 I, e9 m' u
  5. for pin in "${GPIO_PINS[@]}"; do
    # m" O4 w7 H' z. [+ d' `1 y- m: i
  6.     # 检查GPIO引脚是否已导出,未导出则执行导出操作
    2 ?7 j* \& i0 L8 a4 |9 T- W- M( E) u
  7.     if [ ! -d "/sys/class/gpio/gpio${pin}" ]; then
    6 l; o. ^; u1 G$ Y% _
  8.         echo "${pin}" > /sys/class/gpio/export; P. @$ q1 \5 V  u* q
  9.         # 增加短暂延时,避免系统响应不及时导致的配置失败1 [! Q) U( H( D) W" ]
  10.         sleep 0.1
    , ^& R; g/ v( B
  11.     fi- q1 @% H9 o2 q/ y5 ]; @
  12.    
    * f* w" s: W& e7 j1 v
  13.     # 设置GPIO为输出模式
    9 w# P+ I6 E: \1 ^& Z8 g
  14.     echo "out" > "/sys/class/gpio/gpio${pin}/direction"7 T0 ~0 V* R* P7 d" a
  15.    
    5 R% B$ H, K5 Q* q4 |- P1 ~* N- s
  16.     # 设置GPIO输出低电平(0:关闭风扇)
    . j% K" k' a6 j8 O9 J
  17.     echo 0 > "/sys/class/gpio/gpio${pin}/value"
    $ d. z; d7 ~# y/ N: E
  18.     2 B! j. C; r9 m* a0 F
  19.     # 输出配置成功的提示(可选,便于调试): X1 o" \( n' W9 W/ Y+ D0 c
  20.     echo "GPIO${pin} 已配置为输出低电平"2 I1 |* u2 ]( l! M9 j
  21. done
复制代码

; v& g( i: z7 Z6 d2 u9 j2 _) e! D. h' r
  X7 P; d8 ]! T( H
您需要登录后才可以回帖 登录 | 立即注册

本版积分规则

QQ|Archiver|小黑屋|矿渣社区 ( 黔ICP备2024020525号-1 )

GMT+8, 2026-4-26 07:30 , Processed in 0.088627 second(s), 30 queries .

Powered by Discuz! X3.5

© 2001-2026 Discuz! Team.

快速回复 返回顶部 返回列表