本帖最后由 TwoOne 于 2020-5-15 00:02 编辑 3 d$ L/ X, g' e, V
6 c$ t: w- s% q1 U ~9 m7 M: ]' h物联网板块今天开版,承蒙矿渣各位管理的抬爱,在此版块作为版主,为大家服务~6 [/ y8 }/ c' w; O
我喜欢折腾硬件,热爱开源精神,未来我会尽力填充优质的内容,尽力让大家在物联网、智能家居里愉快遨游~ 就像今天分享的这个作品,我给它取的名字叫Spark,取义火花,正如一句话所说:“聚似一团火,散若满天星”,86面板中的分布式控制就像一点点小的火花,无数个小火花般的智能设备组成庞大的智能家居网络和系统,点亮我们的智慧惬意生活。我也希望我的作品能够帮助到各位,为大家的智慧生活贡献一点力量,哪怕仅是火花一般微弱渺小,也有点亮整个星空的无穷潜力。
( T: j8 c1 J0 b7 C% z( c' s
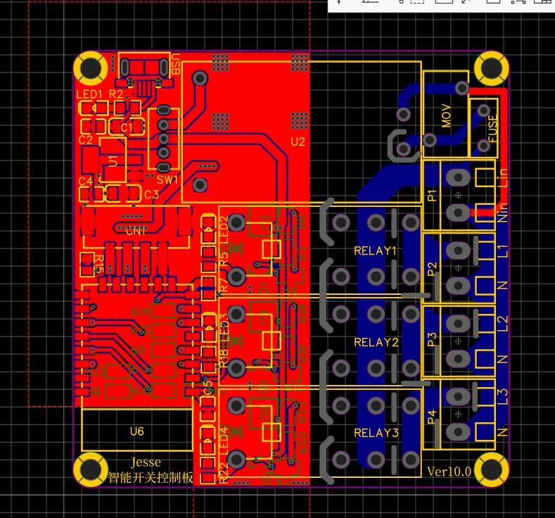
% z2 T! M$ J! h' V首先放图:3 U7 _# H: L& h* w) W6 k
2 @- P- F* X+ r" J* Y
: U/ g2 c( Z( z/ z( a% W# J
正文开始:
N* r; D2 O' j# G- |去年进了智能家居的坑之后,就想给自己家里打造一套廉价实用极具科技感的智能家居设备。所以我也详细了解了市面上的一些智能家居的产品,浏览了一圈,功能非常丰富,但是价格非常高,而且也并不完全满足我的想法,所以最终打算自己做一整套生态出来。自己做肯定有难度,但是不断摸索我也有不小的进展。我自己也有不少的装备设备,烙铁热风枪焊板子,3D打印机打外壳,不说媲美商品成品,基本上能够满足我自己的需求就OK啦!' p! w1 v' w* d4 g- I7 M
$ {6 V. Z' z( F* t6 |
' M. u/ L4 P. {" ?/ P' B目前智能开关智能插座市面上有非常多。小米以及旗下各种颜色的米是应用范围最广的品牌,颜值高,价格高,但是灯具选择范围很小,几乎指定用自家的设备,对穷人非常不友好。易微联的模块,价格便宜,但是做工不是特别考究,一大块不知道放在哪里,内部继电器的容量过小,AC电源线飞线。。。! r5 X) [5 e( P h c5 C
于是我只能自己动手,做一款真正属于我自己的设备,或者说产品。我并不打算复制小米的模式,只是想打造一个属于自己的系统,自己对系统有完完全全的支配权,能够随心所欲地跟着自己的想法去走,产品设计也更加灵活和丰富。 . [! s9 Q9 r0 u+ \/ C6 T/ S" L2 f
" G: Q/ X6 Y4 z4 ]; E1 \( f
所以首先是确定需求。7 I. _6 a" q3 R; l
1、整个电路板尺寸小,集成度高,能放进86暗盒里,安装方便;
8 c. ~9 @ O6 e; v3 r x+ G6 D2、三路开关,容量大,继电器16A以上,让开关和插座通吃;
8 v: p+ g2 Y) ~# W" t0 g3、220V直接供电,方便取电(开关、插座内有零火线);5 R. N- W2 K; X8 c! H8 }% S$ h
4、预留三路自复位开关的连接座,自复位开关可以直接连接;
# D0 w% @9 i) |4 s6 M5、能够离线控制。当路由器故障、WiFi断开时,按动自复位开关仍然能够响应动作;
0 r9 F7 s; A& m4 j6 u! j6、稳定,稳定,稳定!
# B3 J5 a6 H- F6 Y0 I O基于以上的设计理念,我前前后后花了两个月的时间,一共改了10版,板子都打了N多次,最终我的设计: 1、尺寸小,集成度高,安装方便。
% k) R6 c, R# |% q9 S5 m8 S/ T0 w尺寸63mmx63mm,可直接放进86暗盒,直接安装在开关或插座面板下方;
$ A5 k* c$ T# A; `$ J1 Q220V直接供电,无需单独电源。 3、预留自复位开关连接座,自复位开关可直接连接,组成智能开关。 4、保护齐备,安全稳定。采用海凌科220v开关电源,稳定工作时间10000万小时+;
% C' a& j, L! {/ l; V6 B+ o带独立保险和抗雷击放浪涌MOV电阻,每一路均有光耦隔离,保护后级设备。 5、设计电电流大,发热量耗电量小,5 p& Q* z( Q$ Y4 N/ R& b2 V9 }
继电器与布线设计电流为16A,大电流设计。接线端子可连接2.5平方线缆; 6、功耗低,上线后功耗为1w。
4 ^6 V! U! ?4 J+ \. ^( S+ m
0 R# ]. v; h+ q% u
6 _. g; R: j% a4 y1 z9 {$ X
# M5 [2 Z8 q2 ~, ?- R& P* A" \ S
9 ?: l- g! a3 D& H1 n- Z" S4 C" f# p( v! n' P" ~) ]
3 U' v) l3 d! t4 j* u+ ^: Q d4 c功耗测试:' T |6 N! {) O6 f- q S
空载状态下(继电器不工作):5V 0.05A
+ y4 S" D: C1 M3 h, U0 y( d- P. }+ i满载状态下(三路继电器接通):5V 0.27A
; F9 S8 b# _# a! R# M
& e7 @/ b1 q; j$ D4 j( B) @; V4 ~0 q. B& s$ |; U
程序部分,我采用ESPHOME,这个平台相当强大,功能非常丰富,无需编程,只需简单配置就能轻松驾驭ESP系列的设备,这个有机会详细写一写。官方网址在这里:https://esphome.io/
& n, R# c7 r$ c直接贴出配置代码: 8 h6 Q6 S, p |( D6 z9 K6 \" C: D
esphome: name: switchtest platform: ESP8266 board: esp01_1m
: M# ?. a) q$ I' a4 R
wifi: ssid: "Jesse" password: "xxx" manual_ip: static_ip: 192.168.1.50 gateway: 192.168.1.1 subnet: 255.255.255.0 # Enable fallback hotspot (captive portal) in case wifi connection fails ap: ssid: "Switchtest Fallback Hotspot" password: "9ACWQVmeVHXL" web_server: port: 80 captive_portal: : x. x5 l$ A3 Q8 q. p( G- A
# Enable Home Assistant API api:
$ b) c3 b5 {) H. A! q% Y0 @
ota: # g& V! z5 x$ X; g4 J5 m n
switch: - platform: gpio name: "开关1" id: kaiguan1 pin: number: 13 inverted: yes - platform: gpio name: "开关2" id: kaiguan2 pin: number: 12 inverted: yes - platform: gpio name: "开关3" id: kaiguan3 pin: number: 16 inverted: yes binary_sensor: - platform: gpio pin: number: GPIO2 mode: INPUT_PULLUP inverted: True name: "自复位开关1" on_press: - switch.toggle: kaiguan1 ' d: e2 z/ \) e
- platform: gpio pin: number: GPIO4 mode: INPUT_PULLUP inverted: True name: "自复位开关2" on_press: - switch.toggle: kaiguan2 - platform: gpio pin: number: GPIO5 mode: INPUT_PULLUP inverted: True name: "自复位开关3" on_press: - switch.toggle: kaiguan3
$ U$ Y* x( H- a6 {. r
3 K2 k2 C- \' b" Y$ u0 |/ t+ Y! Q% }. X, U; |4 A$ h
需要注意,在我进行稳定性测试的过程中,在继电器闭合的情况下,继电器有时候会跳变一下。后来发现,去掉log配置即可解决这个问题。
0 V' l0 p, l! }
测试视频:
2 Z; h% D5 a" j- A( d2 q- A- ?相关文件下载: 原理图:
Schematic_Spark-ESP8266-Smart-Device_v10.0.pdf
(106.76 KB, 下载次数: 134)
$ ?! j1 v0 A. t1 ~' V$ G; F: A! v) Z" b/ R3 j+ g1 A8 P
使用相关说明:
/ p* t* m1 \0 w/ v/ ~/ N1、自复位也支持三路,直接连接到板子上的那三个自复位开关座子里就行;; C/ z0 z4 p A; K9 ?0 y
2、继电器最大支持到16A,足够家庭中大部分电器的负载。
9 c4 g$ V, T) n- U& l: S3、我发的配置文件和程序中没有log,请注意,务必不要加上log,否则会导致继电器随机抽风跳动,去掉log后正常。
, r/ g% J- M, z% W* T5 ?9 d @, Z
! y/ F, S6 k% u9 C( Q) `6 n% p
使用方法: 1、烧录好固件后,spark上电会自动生成一个名为"Switchtest Fallback Hotspot"的AP,密码为9ACWQVmeVHXL,连接后即可进入配网页面,选择你家里的2.4G WiFi连接即可。此时spark会得到一个路由器分给的IP地址,在浏览器直接访问此地址,在web界面上即可控制三路开关。 / x7 G" y' L' [$ q0 B+ Y
2、玩智能家居就不得不提homeassistant,spark支持接入homeassistant,在ha中点击选项,集成,添加esphome,输入spark的IP地址即可接入ha。homeassistant是一个非常热门的智能家居控制平台,不用多说,上几张图大家就知道是干嘛的了:
! @" F1 V: A. ^, ?1 k) G! _4 o" \
, t: z/ p( U9 R/ F6 w' V
8 M( j- G+ N: f% g+ Z0 N! b
未来将会有XX矿渣产品的定制版固件,烧录好就能直接运行ha,我们也将在此版块解锁更多关于ha的玩法和硬件。 此处将相关说明以Q&A的形式呈现出来:
; {! T5 P0 x% \ g7 F5 s7 lQ1:单火可以用吗?我的面板能否装下?3 j6 V- G( V# s, U7 Y$ X: Y; S7 w3 B
A1:单火不行,未来根据我自己的需要可能会研究一下单火取点的模块;整个板子的尺寸是63x63x25,一般来说暗盒里没有密集的拉线是能够放下的。+ I. f9 p* {* f: U( D
Q2、220v的电源模块可不可以用其他的?
* C+ I0 e9 P) ]% ^: K7 N: RA2:没问题,保证5v输出电流在500ma以上即可。值得一提,X宝很多220v电源价格非常低,我买过几个测试纹波太大,遂放弃。我选择的这个海凌科模块能够保证100000h的无故障时间,选择这款hilink的电源不仅价格高昂,还占用了巨大的PCB体积,但是这一切都是为了稳定,谁都不想出问题而贻笑大方,总之电源作为心脏,值得投入大成本。(非广告)/ ~% O I6 G5 U, J, U* m
Q3:断网之后能否正常运行?5 p# X/ _/ _5 d9 X& \2 a8 Y5 C7 f
A3:可以的,toggle写在了esp8266中,所以就算断网,按动自复位开关都能够正常响应。* H# k" L( ~7 a9 e
Q4:能不能改装成单路的或者双路? & T) u$ |3 Q6 F8 C, D, R5 {+ t
6 n( C* H% H: H
写在最后: & \! g8 v" p+ H$ f9 m- Y+ S
这块板子的开发花费了大量的时间和精力,前前后后一共10次版本更新,只要大家不拿去商用,用在什么地方都可以,贯彻开源精神~帖子也没有什么隐藏什么扣分下载,如果能够回帖自己的安装使用情况那就更让我开心啦~ , n6 D9 T: W6 i) ~# y7 g# T8 v4 R
非常感谢矿渣论坛给我们提供的这样一个交流的平台,我也非常乐意把我自己做的一些项目分享给大家,诚然,由于我自己水平能力有限,做出来的产品肯定会有疏忽和漏洞,也希望大家不吝赐教,及时斧正,大家有什么需求也可以回帖告诉我,我会继续完善,没有最好只有更好。 7 A0 R# }( j+ w% o# W) ~
希望大家也能积极分享手中的作品,这样才能不断激发更优秀的项目,让论坛朝气蓬勃。 " Q/ C- Y. u4 t! i9 {! m
6 _% @% R0 U w$ W# Z谢谢大家的关注!(评分点赞暗示  )
; p6 i1 Z) p9 F* f! U* p下期预告: ! }! a+ A7 w% {. ~7 d
16路30A集中控制智能开关Supersonic
+ e/ L- E1 r6 Z$ w5 X9 B
# O; Q5 n5 t# Q) z% `% \; m五路RGBWW智能灯带控制器Lightning
7 a# c1 U; _; q3 F- a9 a9 K8 I9 D敬请期待!
+ P5 I; f' t# J( z
: C+ Y1 A# E* z& h7 m- _* Y5 F& C7 \: g) O' h0 Q
|